Απορία σε μια άσκηση γ λυκείου

Συντονιστές: Μπάμπης Στεργίου, m.pαpαgrigorakis, Καρδαμίτσης Σπύρος, Πρωτοπαπάς Λευτέρης, R BORIS, KAKABASBASILEIOS

maria19980000
Δημοσιεύσεις: 11
Εγγραφή: Κυρ Ιαν 24, 2016 11:34 am

Απορία σε μια άσκηση γ λυκείου

#1

Μη αναγνωσμένη δημοσίευση από maria19980000 » Σάβ Ιαν 30, 2016 9:30 pm

Δίνεται η συνάρτηση f(x) =\dfrac {e^x-1}{e^x +1} και ζητείται η λύση της εξίσωσης f(x)=x^2 + 2 . Τι προτείνετε να κάνω; (συγγνώμη για τον τρόπο γραφής)
τελευταία επεξεργασία από maria19980000 σε Κυρ Φεβ 14, 2016 11:41 am, έχει επεξεργασθεί 3 φορές συνολικά.


Νίκος Ζαφειρόπουλος
Δημοσιεύσεις: 307
Εγγραφή: Κυρ Απρ 12, 2009 1:06 am
Τοποθεσία: ΖΑΚΥΝΘΟΣ
Επικοινωνία:

Re: Απορία σε μια ασκηση γ λυκειου

#2

Μη αναγνωσμένη δημοσίευση από Νίκος Ζαφειρόπουλος » Σάβ Ιαν 30, 2016 9:57 pm

maria19980000 έγραψε:Δίνεται η συνάρτηση f(x) = e^x-1 / e^x +1 και ζητείται η λύση της εξίσωσης f(x)=x^2 + 2 . Τι προτείνετε να κάνω? (συγνώμη για τον τρόπο γραφής)
Μπορείς να βρεις το σύνολο τιμών της f.


maria19980000
Δημοσιεύσεις: 11
Εγγραφή: Κυρ Ιαν 24, 2016 11:34 am

Re: Απορία σε μια ασκηση γ λυκειου

#3

Μη αναγνωσμένη δημοσίευση από maria19980000 » Σάβ Ιαν 30, 2016 10:05 pm

το έχω βρει και είναι \displaystyle{(-1,1)}, τι κάνω όμως μετά; (Σας ευχαριστώ πάντως που μου απαντήσατε)
τελευταία επεξεργασία από maria19980000 σε Σάβ Ιαν 30, 2016 10:31 pm, έχει επεξεργασθεί 1 φορά συνολικά.


Ωmega Man
Δημοσιεύσεις: 1264
Εγγραφή: Παρ Ιουν 05, 2009 8:17 am

Re: Απορία σε μια ασκηση γ λυκειου

#4

Μη αναγνωσμένη δημοσίευση από Ωmega Man » Σάβ Ιαν 30, 2016 10:28 pm

\displaystyle{f(x) = \frac{e^{x} - 1}{e^{x} + 1 } = \frac{e^{x}-1+1-1}{e^{x}+1} = 1 - \frac{2}{e^{x}+1}} με \displaystyle{D_{f}=\mathbb{R}} και \displaystyle{A_{f}=(-1,1)} (γνησίως μονότονη, πάρε τα όρια στο άπειρο για να δεις το σύνολο τιμών).

\displaystyle{x^2+2>1} άρα .....


What's wrong with a Greek in Hamburg?
maria19980000
Δημοσιεύσεις: 11
Εγγραφή: Κυρ Ιαν 24, 2016 11:34 am

Re: Απορία σε μια ασκηση γ λυκειου

#5

Μη αναγνωσμένη δημοσίευση από maria19980000 » Σάβ Ιαν 30, 2016 10:32 pm

α ωραια... σε ευχαριστω πολύ !! :D


Ωmega Man
Δημοσιεύσεις: 1264
Εγγραφή: Παρ Ιουν 05, 2009 8:17 am

Re: Απορία σε μια ασκηση γ λυκειου

#6

Μη αναγνωσμένη δημοσίευση από Ωmega Man » Σάβ Ιαν 30, 2016 10:44 pm

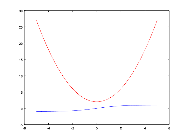
Δες και ένα σχήμα για να καταλάβεις καλύτερα τι γίνεται.
myplot.png
myplot.png (12.17 KiB) Προβλήθηκε 1727 φορές


What's wrong with a Greek in Hamburg?
Άβαταρ μέλους
KARKAR
Δημοσιεύσεις: 17410
Εγγραφή: Τετ Δεκ 08, 2010 6:18 pm

Re: Απορία σε μια ασκηση γ λυκειου

#7

Μη αναγνωσμένη δημοσίευση από KARKAR » Σάβ Ιαν 30, 2016 11:32 pm

Απορία.png
Απορία.png (11 KiB) Προβλήθηκε 1670 φορές
Η μεγαλύτερη τιμή του k , για την οποία η εξίσωση f(x)=g(x) , έχει λύση

( και μάλιστα μοναδική ) είναι k\simeq 0.0619 . Πρόσθετο ερώτημα :

Δείξε ότι για k<0 η εξίσωση αυτή έχει ακριβώς δύο λύσεις .


alexandrosvets
Δημοσιεύσεις: 155
Εγγραφή: Πέμ Ιούλ 24, 2014 1:16 pm
Τοποθεσία: Νέα Αγχίαλος,Βόλος

Re: Απορία σε μια ασκηση γ λυκειου

#8

Μη αναγνωσμένη δημοσίευση από alexandrosvets » Κυρ Ιαν 31, 2016 1:19 am

KARKAR έγραψε:
Απορία.png
Η μεγαλύτερη τιμή του k , για την οποία η εξίσωση f(x)=g(x) , έχει λύση

( και μάλιστα μοναδική ) είναι k\simeq 0.0619 . Πρόσθετο ερώτημα :

Δείξε ότι για k<0 η εξίσωση αυτή έχει ακριβώς δύο λύσεις .
Καλημέρα σας κύριε Θανάση,

Αυτό που ζητάτε δεν είναι παρόμοιο με αυτό εδώ;


Ο ουρανός είναι ο καμβάς
Τα σύννεφα είναι τα σχέδια
Και ο ήλιος είναι ο ζωγράφος
Άβαταρ μέλους
KARKAR
Δημοσιεύσεις: 17410
Εγγραφή: Τετ Δεκ 08, 2010 6:18 pm

Re: Απορία σε μια άσκηση γ λυκείου

#9

Μη αναγνωσμένη δημοσίευση από KARKAR » Κυρ Ιαν 31, 2016 8:37 am

Δεν βλέπω το λόγο για να ανατρέξουμε στην παραπομπή , η οποία έχει άλλες απαιτήσεις .

Το ερώτημα που έθεσα παραπάνω λύνεται με στοιχειώδη τρόπο ...


Απάντηση

Επιστροφή σε “ΜΑΘΗΜΑΤΙΚΑ ΠΡΟΣΑΝΑΤΟΛΙΣΜΟΥ Γ'”

Μέλη σε σύνδεση

Μέλη σε αυτήν τη Δ. Συζήτηση: Δεν υπάρχουν εγγεγραμμένα μέλη και 1 επισκέπτης