Μαθηματικά προσανατολισμού 2017 (Θέματα & Λύσεις)
-
Επιτροπή Θεμάτων 2025
- Δημοσιεύσεις: 33
- Εγγραφή: Πέμ Μάιος 12, 2016 9:41 am
Μαθηματικά προσανατολισμού 2017 (Θέματα & Λύσεις)
Αγαπητές/τοί φίλες/οι
Στο θέμα αυτό θα αναρτηθούν (αμέσως μόλις δημοσιευθούν στη σελίδα του Υπουργείου) και θα συζητηθούν, αποκλειστικά, τα θέματα των Μαθηματικών προσανατολισμού 2017.
Edit: Προσθήκη των θεμάτων
Στο θέμα αυτό θα αναρτηθούν (αμέσως μόλις δημοσιευθούν στη σελίδα του Υπουργείου) και θα συζητηθούν, αποκλειστικά, τα θέματα των Μαθηματικών προσανατολισμού 2017.
Edit: Προσθήκη των θεμάτων
- Συνημμένα
-
- them_mat_op_c_hmer_170609.pdf
- (272.27 KiB) Μεταφορτώθηκε 1320 φορές
Λέξεις Κλειδιά:
- Tolaso J Kos
- Δημοσιεύσεις: 5551
- Εγγραφή: Κυρ Αύγ 05, 2012 10:09 pm
- Τοποθεσία: International
- Επικοινωνία:
Re: Μαθηματικά προσανατολισμού 2017
Με μία πρώτη ματιά.
Πολύ ωραία θέματα , πρωτότυπα αν και δύσκολα.
Θέμα Α
(Α1) Θεωρία του σχολικού.
(Α2) H συνάρτηση
είναι συνεχής στο
εντούτοις δεν είναι παραγωγίσιμη σε αυτό αφού
και
(Α3) Θεωρία του σχολικού.
(Α4) (α) Λ (β) Σ (γ) Λ (δ) Σ (ε) Σ
Πολύ ωραία θέματα , πρωτότυπα αν και δύσκολα.
Θέμα Α
(Α1) Θεωρία του σχολικού.
(Α2) H συνάρτηση
είναι συνεχής στο
εντούτοις δεν είναι παραγωγίσιμη σε αυτό αφού
και
(Α3) Θεωρία του σχολικού.(Α4) (α) Λ (β) Σ (γ) Λ (δ) Σ (ε) Σ
Η φαντασία είναι σημαντικότερη από τη γνώση !


- cretanman
- Διαχειριστής
- Δημοσιεύσεις: 4117
- Εγγραφή: Πέμ Δεκ 18, 2008 12:35 pm
- Τοποθεσία: Ηράκλειο Κρήτης
- Επικοινωνία:
Re: Μαθηματικά προσανατολισμού 2017
Καλημέρα σε όλους! Η προσωπική μου άποψη: Αρκετά απαιτητικό Δ θέμα με άρωμα Άλγεβρας από προηγούμενες τάξεις (τριγωνομετρία, ανισότητες κτλ). Κάποιος χρειάζεται να έχει πολύ καλή μαθηματική παιδεία για να ανταπεξέλθει σε αυτό. Ακόμη και το πρώτο ερώτημα θέλει προσοχή για την εύρεση της παραγώγου στο
και την εξέταση της παραγωγισιμότητας στο
.
Δ1) Το πεδίο ορισμού της
είναι το
.
Η f είναι συνεχής στο
και στο
αφού προκύπτει από σύνθεση συνεχών και από γινόμενο συνεχών αντίστοιχα.
Επίσης
και

Οπότε
κι έτσι η
είναι συνεχής και στο
. Άρα τελικά η
είναι συνεχής στο
.
Κρίσιμα σημεία της
(εσωτερικά σημεία του
που η
δεν υπάρχει είτε μηδενίζεται)
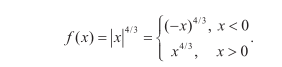
Για
είναι ![f(x)=\sqrt[3]{x^4}=\sqrt[3]{(-x)^4}=(-x)^{4/3} f(x)=\sqrt[3]{x^4}=\sqrt[3]{(-x)^4}=(-x)^{4/3}](/forum/ext/geomar/texintegr/latexrender/pictures/5ee423534f4ae49a114f7f98de7b4691.png)
και η
είναι παραγωγίσιμη με 
Για
η
είναι παραγωγίσιμη με 
Επίσης


Συνεπώς η
δεν είναι παραγωγίσιμη στο
. Άρα το
είναι κρίσιμο σημείο της
.
Θα βρούμε τα σημεία που η
μηδενίζεται
Αν
είναι 
Για
είναι 
Συνεπώς τα κρίσιμα σημεία της
είναι το
και το
.
Δ2) Αν
είναι
και
συνεχής στο
άρα η
είναι γνησίως φθίνουσα στο ![[-1,0] [-1,0]](/forum/ext/geomar/texintegr/latexrender/pictures/f5ca84f050ce8ce1ca50cf1e97edd83a.png)
Αν
τότε
και η
είναι συνεχής στο
και στο
άρα η
είναι γνησίως αύξουσα στο ![\left[0,\dfrac{3\pi}{4}\right] \left[0,\dfrac{3\pi}{4}\right]](/forum/ext/geomar/texintegr/latexrender/pictures/8d3a8e87a429f5bbcd252909ee12d719.png)
Τέλος, άν
τότε
άρα η
είναι γνησίως φθίνουσα στο ![\left[\dfrac{3\pi}{4},\pi\right] \left[\dfrac{3\pi}{4},\pi\right]](/forum/ext/geomar/texintegr/latexrender/pictures/a621267c44a5a23ebd96b0ea29b8b7f6.png)
Τελικά η
παρουσιάζει τοπικό μέγιστο στο
το
, τοπικό ελάχιστο στο
το
, τοπικό μέγιστο στο
και τέλος τοπικό ελάχιστο στο
το
.
Για το σύνολο τιμών:
Η
είναι γνησίως φθίνουσα και συνεχής στο
άρα ![f(A_1)=[f(0),f(-1)]=[0,1] f(A_1)=[f(0),f(-1)]=[0,1]](/forum/ext/geomar/texintegr/latexrender/pictures/15b505129756cfb55e912d3d97c59694.png)
Η
είναι γνησίως αύξουσα και συνεχής στο
άρα ![f(A_2)=\left[f(0),f\left(\dfrac{3\pi}{4}\right)\right]=\left[0,\dfrac{\sqrt{2}}{2}e^{3\pi/4}\right] f(A_2)=\left[f(0),f\left(\dfrac{3\pi}{4}\right)\right]=\left[0,\dfrac{\sqrt{2}}{2}e^{3\pi/4}\right]](/forum/ext/geomar/texintegr/latexrender/pictures/605e88d59420c48884fb5d7c94c53d00.png)
Η
είναι γνησίως φθίνουσα και συνεχής στο
άρα ![f(A_3)=\left[f(\pi),f\left(\dfrac{3\pi}{4}\right)\right]=\left[0,\dfrac{\sqrt{2}}{2}e^{3\pi/4}\right] f(A_3)=\left[f(\pi),f\left(\dfrac{3\pi}{4}\right)\right]=\left[0,\dfrac{\sqrt{2}}{2}e^{3\pi/4}\right]](/forum/ext/geomar/texintegr/latexrender/pictures/24f9f44260d2c800684b0da750d1366a.png)
Τελικά, το σύνολο τιμών της
είναι το ![f(A)=f(A_1)\cup f(A_2)\cup f(A_3)=\left[0,\dfrac{\sqrt{2}}{2}e^{3\pi/4}\right] f(A)=f(A_1)\cup f(A_2)\cup f(A_3)=\left[0,\dfrac{\sqrt{2}}{2}e^{3\pi/4}\right]](/forum/ext/geomar/texintegr/latexrender/pictures/c073fe1987995cf7d6e03098c7f79378.png)
Δ4) Η εξίσωση ισοδύναμα γίνεται

Όμως
με ισότητα μόνο στο
λόγω του συνόλου τιμών.
Από την άλλη
με ισότητα επίσης μόνο στο
.
Άρα τελικά η
ισχύει μόνο για 
Αλέξανδρος
και την εξέταση της παραγωγισιμότητας στο
.Δ1) Το πεδίο ορισμού της
είναι το
.Η f είναι συνεχής στο
και στο
αφού προκύπτει από σύνθεση συνεχών και από γινόμενο συνεχών αντίστοιχα.Επίσης
και 
Οπότε
κι έτσι η
είναι συνεχής και στο
. Άρα τελικά η
είναι συνεχής στο
.Κρίσιμα σημεία της
(εσωτερικά σημεία του
που η
δεν υπάρχει είτε μηδενίζεται)Για
είναι ![f(x)=\sqrt[3]{x^4}=\sqrt[3]{(-x)^4}=(-x)^{4/3} f(x)=\sqrt[3]{x^4}=\sqrt[3]{(-x)^4}=(-x)^{4/3}](/forum/ext/geomar/texintegr/latexrender/pictures/5ee423534f4ae49a114f7f98de7b4691.png)
και η
είναι παραγωγίσιμη με 
Για
η
είναι παραγωγίσιμη με 
Επίσης


Συνεπώς η
δεν είναι παραγωγίσιμη στο
. Άρα το
είναι κρίσιμο σημείο της
.Θα βρούμε τα σημεία που η
μηδενίζεταιΑν
είναι 
Για
είναι 
Συνεπώς τα κρίσιμα σημεία της
είναι το
και το
.Δ2) Αν
είναι
και
συνεχής στο
άρα η
είναι γνησίως φθίνουσα στο ![[-1,0] [-1,0]](/forum/ext/geomar/texintegr/latexrender/pictures/f5ca84f050ce8ce1ca50cf1e97edd83a.png)
Αν
τότε
και η
είναι συνεχής στο
και στο
άρα η
είναι γνησίως αύξουσα στο ![\left[0,\dfrac{3\pi}{4}\right] \left[0,\dfrac{3\pi}{4}\right]](/forum/ext/geomar/texintegr/latexrender/pictures/8d3a8e87a429f5bbcd252909ee12d719.png)
Τέλος, άν
τότε
άρα η
είναι γνησίως φθίνουσα στο ![\left[\dfrac{3\pi}{4},\pi\right] \left[\dfrac{3\pi}{4},\pi\right]](/forum/ext/geomar/texintegr/latexrender/pictures/a621267c44a5a23ebd96b0ea29b8b7f6.png)
Τελικά η
παρουσιάζει τοπικό μέγιστο στο
το
, τοπικό ελάχιστο στο
το
, τοπικό μέγιστο στο
και τέλος τοπικό ελάχιστο στο
το
.Για το σύνολο τιμών:
Η
είναι γνησίως φθίνουσα και συνεχής στο
άρα ![f(A_1)=[f(0),f(-1)]=[0,1] f(A_1)=[f(0),f(-1)]=[0,1]](/forum/ext/geomar/texintegr/latexrender/pictures/15b505129756cfb55e912d3d97c59694.png)
Η
είναι γνησίως αύξουσα και συνεχής στο
άρα ![f(A_2)=\left[f(0),f\left(\dfrac{3\pi}{4}\right)\right]=\left[0,\dfrac{\sqrt{2}}{2}e^{3\pi/4}\right] f(A_2)=\left[f(0),f\left(\dfrac{3\pi}{4}\right)\right]=\left[0,\dfrac{\sqrt{2}}{2}e^{3\pi/4}\right]](/forum/ext/geomar/texintegr/latexrender/pictures/605e88d59420c48884fb5d7c94c53d00.png)
Η
είναι γνησίως φθίνουσα και συνεχής στο
άρα ![f(A_3)=\left[f(\pi),f\left(\dfrac{3\pi}{4}\right)\right]=\left[0,\dfrac{\sqrt{2}}{2}e^{3\pi/4}\right] f(A_3)=\left[f(\pi),f\left(\dfrac{3\pi}{4}\right)\right]=\left[0,\dfrac{\sqrt{2}}{2}e^{3\pi/4}\right]](/forum/ext/geomar/texintegr/latexrender/pictures/24f9f44260d2c800684b0da750d1366a.png)
Τελικά, το σύνολο τιμών της
είναι το ![f(A)=f(A_1)\cup f(A_2)\cup f(A_3)=\left[0,\dfrac{\sqrt{2}}{2}e^{3\pi/4}\right] f(A)=f(A_1)\cup f(A_2)\cup f(A_3)=\left[0,\dfrac{\sqrt{2}}{2}e^{3\pi/4}\right]](/forum/ext/geomar/texintegr/latexrender/pictures/c073fe1987995cf7d6e03098c7f79378.png)
Δ4) Η εξίσωση ισοδύναμα γίνεται

Όμως
με ισότητα μόνο στο
λόγω του συνόλου τιμών. Από την άλλη
με ισότητα επίσης μόνο στο
.Άρα τελικά η
ισχύει μόνο για 
Αλέξανδρος
Αλέξανδρος Συγκελάκης
- grigkost
- Διαχειριστής
- Δημοσιεύσεις: 3136
- Εγγραφή: Πέμ Δεκ 18, 2008 12:54 pm
- Τοποθεσία: Ιωάννινα
- Επικοινωνία:
Re: Μαθηματικά προσανατολισμού 2017
Η συζήτηση αφορά κυρίως την επίλυση των θεμάτων. Χωρίς να απαγορεύεται, δεν νομίζω ότι προσφέρει κάτι -και σίγουρα όχι σε αυτήν την συζήτηση- η γενική κριτική των θεμάτων (Όλοι έχουμε την άποψή μας για τα σημερινά θέματα.)Επιτροπή Θεμάτων 2017 έγραψε:Αγαπητές/τοί φίλες/οι
Στο θέμα αυτό θα αναρτηθούν (αμέσως μόλις δημοσιευθούν στη σελίδα του Υπουργείου) και θα συζητηθούν, αποκλειστικά, τα θέματα των Μαθηματικών προσανατολισμού 2017...

- cretanman
- Διαχειριστής
- Δημοσιεύσεις: 4117
- Εγγραφή: Πέμ Δεκ 18, 2008 12:35 pm
- Τοποθεσία: Ηράκλειο Κρήτης
- Επικοινωνία:
Re: Μαθηματικά προσανατολισμού 2017
Για το Δ4, η ιδέα μου θυμίζει την ιδέα του ερωτήματος Δ5 το οποίο είχα δημοσιεύσει το Φεβρουάριο του 2015 εδώ (η ιδέα με την οποία το κατασκεύασα και η λύση βρίσκεται εδώ) και το οποίο είχα στείλει από τότε στο study4exams. Φέτος έχει καταχωρηθεί στο 2ο ή 3ο διαγώνισμα του study4exams (δε μπορώ να το δω αυτή τη στιγμή καθώς είναι εκτός λειτουργίας λόγω των πανελλαδικών).
Αλέξανδρος
Αλέξανδρος
Αλέξανδρος Συγκελάκης
Re: Μαθηματικά προσανατολισμού 2017
Στο Γ4 βγαίνει καλύτερο φράγμα απλώς με
.
.Δημήτρης Σκουτέρης
Τα μαθηματικά είναι η μοναδική επιστήμη που θα μπορούσε κανείς να εξακολουθήσει να ασκεί αν κάποτε ξυπνούσε και το σύμπαν δεν υπήρχε πλέον.
Τα μαθηματικά είναι η μοναδική επιστήμη που θα μπορούσε κανείς να εξακολουθήσει να ασκεί αν κάποτε ξυπνούσε και το σύμπαν δεν υπήρχε πλέον.
- exdx
- Επιμελητής
- Δημοσιεύσεις: 1789
- Εγγραφή: Κυρ Δεκ 21, 2008 6:00 pm
- Τοποθεσία: Ηράκλειο Κρήτης
- Επικοινωνία:
Re: Μαθηματικά προσανατολισμού 2017
Α1. Απόδειξη , σχολικό σελ 253 ( παλιό)
Α2. α. Λάθος
β. Με αντιπαράδειγμα :
H συνάρτηση
είναι συνεχής στο
αφού
,
όμως δεν είναι παραγωγίσιμη στο
αφού
και 
Α3. Ορισμός , σχολικό σελ . 143 (παλιό)
Α4.
α) Λάθος
β) Σωστό , σχολικό σελ 143 (παλιό)
γ) Λάθος , σχολικό σελ 254 (παλιό)
δ) Σωστό , σχολικό σελ 185 (παλιό)
ε) Σωστό , σχολικό σελ 194 (παλιό)
Α2. α. Λάθος
β. Με αντιπαράδειγμα :
H συνάρτηση
είναι συνεχής στο
αφού
, όμως δεν είναι παραγωγίσιμη στο
αφού
και 
Α3. Ορισμός , σχολικό σελ . 143 (παλιό)
Α4.
α) Λάθος
β) Σωστό , σχολικό σελ 143 (παλιό)
γ) Λάθος , σχολικό σελ 254 (παλιό)
δ) Σωστό , σχολικό σελ 185 (παλιό)
ε) Σωστό , σχολικό σελ 194 (παλιό)
Kαλαθάκης Γιώργης
-
Παύλος Μαραγκουδάκης
- Επιμελητής
- Δημοσιεύσεις: 1515
- Εγγραφή: Παρ Ιαν 30, 2009 1:45 pm
- Τοποθεσία: Πειραιάς
- Επικοινωνία:
Re: Μαθηματικά προσανατολισμού 2017
Για το Γ1
Η τυχαία εφαπτομένη της
έχει εξίσωση 
Διέρχεται από το σημείο
αν και μόνο αν 
Θεωρούμε την εξίσωση
στο ![[0,\pi]. [0,\pi].](/forum/ext/geomar/texintegr/latexrender/pictures/f073766b7071983185d02cebca543da2.png)
Έχει δύο προφανείς ρίζες αφού

Αν είχαμε τρεις ρίζες στο
, από το θεώρημα Rolle η παράγωγός της θα είχε 2 τουλάχιστον στο
άτοπο αφού έχει μόνο την 
Η τυχαία εφαπτομένη της
έχει εξίσωση 
Διέρχεται από το σημείο
αν και μόνο αν 
Θεωρούμε την εξίσωση
στο ![[0,\pi]. [0,\pi].](/forum/ext/geomar/texintegr/latexrender/pictures/f073766b7071983185d02cebca543da2.png)
Έχει δύο προφανείς ρίζες αφού


Αν είχαμε τρεις ρίζες στο
, από το θεώρημα Rolle η παράγωγός της θα είχε 2 τουλάχιστον στο
άτοπο αφού έχει μόνο την 
Στάλα τη στάλα το νερό το μάρμαρο τρυπά το,
εκείνο που μισεί κανείς γυρίζει κι αγαπά το.
εκείνο που μισεί κανείς γυρίζει κι αγαπά το.
- nkatsipis
- Επιμελητής
- Δημοσιεύσεις: 780
- Εγγραφή: Κυρ Δεκ 21, 2008 10:26 am
- Τοποθεσία: Σαντορίνη
- Επικοινωνία:
Re: Μαθηματικά προσανατολισμού 2017
Μια άλλη λύση στο Γ1:
Η εφαπτομένη της
στο σημείο της
, με
έχει εξίσωση:
, δηλαδή: 
Η εφαπτομένη διέρχεται από το σημείο
, άρα:

Έστω,
με
.
H συνάρτηση
είναι συνεχής, ως πράξεις συνεχών, στο
και παραγωγίσιμη στο
με:

, αφού
, για κάθε
.
Επίσης,
για κάθε
, άρα
και
για κάθε
, άρα
.
Οπότε,
αφού
συνεχής στο
και
, τότε:
![g\left([0,\dfrac{\pi}{2}]\right)=[g(\dfrac{\pi}{2}),g(0)]=[2-\pi,0] g\left([0,\dfrac{\pi}{2}]\right)=[g(\dfrac{\pi}{2}),g(0)]=[2-\pi,0]](/forum/ext/geomar/texintegr/latexrender/pictures/93df1792c8d2b31ca7bc0f0c72f4de48.png)
και
αφού
συνεχής στο
και
, τότε:
.
Άρα, οι μοναδικές ρίζες της
στο
είναι:
ή
.
Οπότε, αν
, τότε:
και
αν
, τότε:
.
Νίκος Κατσίπης
Η εφαπτομένη της
στο σημείο της
, με
έχει εξίσωση:
, δηλαδή: 
Η εφαπτομένη διέρχεται από το σημείο
, άρα:
Έστω,
με
.H συνάρτηση
είναι συνεχής, ως πράξεις συνεχών, στο
και παραγωγίσιμη στο
με:
, αφού
, για κάθε
.Επίσης,
για κάθε
, άρα
και
για κάθε
, άρα
.Οπότε,
αφού
συνεχής στο
και
, τότε:![g\left([0,\dfrac{\pi}{2}]\right)=[g(\dfrac{\pi}{2}),g(0)]=[2-\pi,0] g\left([0,\dfrac{\pi}{2}]\right)=[g(\dfrac{\pi}{2}),g(0)]=[2-\pi,0]](/forum/ext/geomar/texintegr/latexrender/pictures/93df1792c8d2b31ca7bc0f0c72f4de48.png)
και
αφού
συνεχής στο
και
, τότε:
.Άρα, οι μοναδικές ρίζες της
στο
είναι:
ή
.Οπότε, αν
, τότε:
και
αν
, τότε:
.Νίκος Κατσίπης
-
Νίκος Ζαφειρόπουλος
- Δημοσιεύσεις: 307
- Εγγραφή: Κυρ Απρ 12, 2009 1:06 am
- Τοποθεσία: ΖΑΚΥΝΘΟΣ
- Επικοινωνία:
Re: Μαθηματικά προσανατολισμού 2017
Αν ένας μαθητής απαντούσε ότι η πρόταση στο Α2(α) είναι ψευδής και επικαλούνταν στο Α2(β) την συνάρτησηexdx έγραψε: β. Με αντιπαράδειγμα :
H συνάρτησηείναι συνεχής στο
αφού
,
όμως δεν είναι παραγωγίσιμη στοαφού
και
![]()
που αναφέρεται στο σχολικό βιβλίο, χωρίς να αποδείξει ότι δεν είναι παραγωγίσιμη στο 0, δεν θα ήταν πλήρης η απάντηση του ?- ΣΤΑΘΗΣ ΚΟΥΤΡΑΣ
- Επιμελητής
- Δημοσιεύσεις: 4770
- Εγγραφή: Κυρ Μαρ 13, 2011 9:11 pm
- Τοποθεσία: Βρυξέλλες
Re: Μαθηματικά προσανατολισμού 2017
ΘΕΜΑ Δ
Δ1. H
είναι συνεχής στο διάστημα
(πράξεις με συνεχείς στο διάστημα αυτό συναρτήσεις και στο
(ως γινόμενο συνεχών) .
Είναι
και

Άρα
συνεχής (και) στο
, δηλαδή τελικά
συνεχής (στο πεδίο ορισμού της
Δ2. Η
είναι παραγωγίσιμη στα διαστήματα
(σύνθεση παραγωγισίμων) και
(γινόμενο παραγωγισίμων) και για
έχουμε:
![= \dfrac{4}{3}{\left( { - x} \right)^{\dfrac{4}{3} - 1}} \cdot {\left( { - x} \right)^\prime } = - \dfrac{4}{3}\sqrt[3]{{ - x}} < 0, = \dfrac{4}{3}{\left( { - x} \right)^{\dfrac{4}{3} - 1}} \cdot {\left( { - x} \right)^\prime } = - \dfrac{4}{3}\sqrt[3]{{ - x}} < 0,](/forum/ext/geomar/texintegr/latexrender/pictures/15d1858b73f2de5b56b1dc03ec7ffe68.png)
γνησίως φθίνουσα στο
και
παραγωγίσιμη στο
(γινόμενο παρραγωγισίμων) με

Είναι


και για

και με
συνεχή στο διάστημα
γνησίως αύξουσα στο
, ενώ για

και με
συνεχή στο διάστημα
γνησίως φθίνουσα στο ![\left[ \dfrac{3\pi }{4},\pi \right] \left[ \dfrac{3\pi }{4},\pi \right]](/forum/ext/geomar/texintegr/latexrender/pictures/71da8c6927727c822bbf57e1012f1285.png)
Άρα τελικά η
είναι γνησίως φθίνουσα στα διαστήματα
και
και γνησίως αύξουσα στο διάστημα
με
τοπικό μέγιστο (άκρο κλειστού διαστήματος αφού
είναι γνησίως φθίνουσα στα διαστήματα
),
τοπικό ελάχιστο (
κρίσιμο σημείο με εναλλαγή του προσήμου της πρώτης παραγώγου εκατέρωθεν του από
σε
),
τοπικό μέγιστο (
κρίσιμο σημείο με εναλλαγή του προσήμου της πρώτης παραγώγου εκατέρωθεν του από
σε
) , και
τοπικό ελάχιστο (άκρο κλειστού διαστήματος αφού
είναι γνησίως φθίνουσα στα διαστήματα
).
Παρατήρηση : το
είναι το ολικό μέγιστο (το μέγιστο των τοπικών μεγίστων , αφού
(διότι
(μέθοδος ισοδυναμιών) και η
παρουσιάζει ολικά ακρότατα ως συνεχής στο κλειστό διάστημα
) και
το ολικό ελάχιστο (παρουσιάζεται σε δύο θέσεις).
Άρα το σύνολο τιμών της είναι![\boxed{f\left( {\left[ { - 1,\pi } \right]} \right) = \left[ {0,\dfrac{{\sqrt 2 }}{2}{e^{\dfrac{{3\pi }}{4}}}} \right]} \boxed{f\left( {\left[ { - 1,\pi } \right]} \right) = \left[ {0,\dfrac{{\sqrt 2 }}{2}{e^{\dfrac{{3\pi }}{4}}}} \right]}](/forum/ext/geomar/texintegr/latexrender/pictures/cf4b14c27a4a9d74daa9a82c32f5e557.png)
Δ3. Είναι
. Αλλά

, και
![\left[ {{e^x}\eta \mu x} \right]_0^\pi - \int\limits_0^\pi {{e^x}{{\left( {\eta \mu x} \right)}^\prime }dx} = \left[ {{e^x}\eta \mu x} \right]_0^\pi - \int\limits_0^\pi {{e^x}{{\left( {\eta \mu x} \right)}^\prime }dx} =](/forum/ext/geomar/texintegr/latexrender/pictures/c89343645ee0b687d318923e25c77023.png)
![- \left( {\left[ {{e^x}\sigma \upsilon \nu x} \right]_0^\pi - \int\limits_0^\pi {{e^x}{{\left( {\sigma \upsilon \nu x} \right)}^\prime }dx} } \right) = - \left( {\left[ {{e^x}\sigma \upsilon \nu x} \right]_0^\pi - \int\limits_0^\pi {{e^x}{{\left( {\sigma \upsilon \nu x} \right)}^\prime }dx} } \right) =](/forum/ext/geomar/texintegr/latexrender/pictures/017010136e97c8b9b4d9e55f85647e62.png)

Δ4. Είναι
.
Αρα από
μοναδική λύση της δοθείσης εξίσωσης.
Υ.Σ. Ελπίζω να μην υπάρχει "πατάτα" γιατί γράφω κατευθείαν στον υπολογιστή
Υ.Σ. Εκανα μια (λογιστική) διόρθωση στο αποτέλεσμα του εμβαδού. Ελπίζω να είμαι οκ. Είδομεν
Δ1. H
είναι συνεχής στο διάστημα
(πράξεις με συνεχείς στο διάστημα αυτό συναρτήσεις και στο
(ως γινόμενο συνεχών) .Είναι
και

Άρα
συνεχής (και) στο
, δηλαδή τελικά
συνεχής (στο πεδίο ορισμού της
Δ2. Η
είναι παραγωγίσιμη στα διαστήματα
(σύνθεση παραγωγισίμων) και
(γινόμενο παραγωγισίμων) και για
έχουμε:
![= \dfrac{4}{3}{\left( { - x} \right)^{\dfrac{4}{3} - 1}} \cdot {\left( { - x} \right)^\prime } = - \dfrac{4}{3}\sqrt[3]{{ - x}} < 0, = \dfrac{4}{3}{\left( { - x} \right)^{\dfrac{4}{3} - 1}} \cdot {\left( { - x} \right)^\prime } = - \dfrac{4}{3}\sqrt[3]{{ - x}} < 0,](/forum/ext/geomar/texintegr/latexrender/pictures/15d1858b73f2de5b56b1dc03ec7ffe68.png)
γνησίως φθίνουσα στο
και
παραγωγίσιμη στο
(γινόμενο παρραγωγισίμων) με

Είναι


και για

και με
συνεχή στο διάστημα
γνησίως αύξουσα στο
, ενώ για

και με
συνεχή στο διάστημα
γνησίως φθίνουσα στο ![\left[ \dfrac{3\pi }{4},\pi \right] \left[ \dfrac{3\pi }{4},\pi \right]](/forum/ext/geomar/texintegr/latexrender/pictures/71da8c6927727c822bbf57e1012f1285.png)
Άρα τελικά η
είναι γνησίως φθίνουσα στα διαστήματα
και
και γνησίως αύξουσα στο διάστημα
με
τοπικό μέγιστο (άκρο κλειστού διαστήματος αφού
είναι γνησίως φθίνουσα στα διαστήματα
),
τοπικό ελάχιστο (
κρίσιμο σημείο με εναλλαγή του προσήμου της πρώτης παραγώγου εκατέρωθεν του από
σε
),
τοπικό μέγιστο (
κρίσιμο σημείο με εναλλαγή του προσήμου της πρώτης παραγώγου εκατέρωθεν του από
σε
) , και
τοπικό ελάχιστο (άκρο κλειστού διαστήματος αφού
είναι γνησίως φθίνουσα στα διαστήματα
).Παρατήρηση : το
είναι το ολικό μέγιστο (το μέγιστο των τοπικών μεγίστων , αφού
(διότι
(μέθοδος ισοδυναμιών) και η
παρουσιάζει ολικά ακρότατα ως συνεχής στο κλειστό διάστημα
) και
το ολικό ελάχιστο (παρουσιάζεται σε δύο θέσεις). Άρα το σύνολο τιμών της είναι
![\boxed{f\left( {\left[ { - 1,\pi } \right]} \right) = \left[ {0,\dfrac{{\sqrt 2 }}{2}{e^{\dfrac{{3\pi }}{4}}}} \right]} \boxed{f\left( {\left[ { - 1,\pi } \right]} \right) = \left[ {0,\dfrac{{\sqrt 2 }}{2}{e^{\dfrac{{3\pi }}{4}}}} \right]}](/forum/ext/geomar/texintegr/latexrender/pictures/cf4b14c27a4a9d74daa9a82c32f5e557.png)
Δ3. Είναι
. Αλλά

, και
![\left[ {{e^x}\eta \mu x} \right]_0^\pi - \int\limits_0^\pi {{e^x}{{\left( {\eta \mu x} \right)}^\prime }dx} = \left[ {{e^x}\eta \mu x} \right]_0^\pi - \int\limits_0^\pi {{e^x}{{\left( {\eta \mu x} \right)}^\prime }dx} =](/forum/ext/geomar/texintegr/latexrender/pictures/c89343645ee0b687d318923e25c77023.png)
![- \left( {\left[ {{e^x}\sigma \upsilon \nu x} \right]_0^\pi - \int\limits_0^\pi {{e^x}{{\left( {\sigma \upsilon \nu x} \right)}^\prime }dx} } \right) = - \left( {\left[ {{e^x}\sigma \upsilon \nu x} \right]_0^\pi - \int\limits_0^\pi {{e^x}{{\left( {\sigma \upsilon \nu x} \right)}^\prime }dx} } \right) =](/forum/ext/geomar/texintegr/latexrender/pictures/017010136e97c8b9b4d9e55f85647e62.png)

Δ4. Είναι

.Αρα από
μοναδική λύση της δοθείσης εξίσωσης.Υ.Σ. Ελπίζω να μην υπάρχει "πατάτα" γιατί γράφω κατευθείαν στον υπολογιστή
Υ.Σ. Εκανα μια (λογιστική) διόρθωση στο αποτέλεσμα του εμβαδού. Ελπίζω να είμαι οκ. Είδομεν
τελευταία επεξεργασία από ΣΤΑΘΗΣ ΚΟΥΤΡΑΣ σε Παρ Ιουν 09, 2017 12:48 pm, έχει επεξεργασθεί 3 φορές συνολικά.
Τι περιμένετε λοιπόν ναρθεί , ποιόν καρτεράτε να σας σώσει.
Εσείς οι ίδιοι με τα χέρια σας , με το μυαλό σας με την πράξη αν δεν αλλάξετε τη μοίρα σας ποτέ της δεν θα αλλάξει
Εσείς οι ίδιοι με τα χέρια σας , με το μυαλό σας με την πράξη αν δεν αλλάξετε τη μοίρα σας ποτέ της δεν θα αλλάξει
- Γιώργος Απόκης
- Διευθύνον Μέλος
- Δημοσιεύσεις: 5092
- Εγγραφή: Δευ Μάιος 16, 2011 7:56 pm
- Τοποθεσία: Πάτρα
- Επικοινωνία:
Re: Μαθηματικά προσανατολισμού 2017
Θεωρώ πως είναι πλήρης η απάντησηNIZ έγραψε:Αν ένας μαθητής απαντούσε ότι η πρόταση στο Α2(α) είναι ψευδής και επικαλούνταν στο Α2(β) την συνάρτησηexdx έγραψε: β. Με αντιπαράδειγμα :
H συνάρτησηείναι συνεχής στο
αφού
,
όμως δεν είναι παραγωγίσιμη στοαφού
και
![]()
που αναφέρεται στο σχολικό βιβλίο, χωρίς να αποδείξει ότι δεν είναι παραγωγίσιμη στο 0, δεν θα ήταν πλήρης η απάντηση του ?
Γιώργος
Re: Μαθηματικά προσανατολισμού 2017
Πραγματικά, και δεν χρειάζεται τίποτα από τα παραπάνω ερωτήματα. Το wolfram βγάζει περίπου -0,87dement έγραψε:Στο Γ4 βγαίνει καλύτερο φράγμα απλώς με.
Έχει ενδιαφέρον αν μπορούμε να φτάσουμε εκεί κοντά χωρίς κομπιούτερ.
Σιλουανός Μπραζιτίκος
- exdx
- Επιμελητής
- Δημοσιεύσεις: 1789
- Εγγραφή: Κυρ Δεκ 21, 2008 6:00 pm
- Τοποθεσία: Ηράκλειο Κρήτης
- Επικοινωνία:
Re: Μαθηματικά προσανατολισμού 2017
Β1.
Είναι :
με
και
με 
Η συνάρτηση
ορίζεται αν και μόνο αν το σύνολο
Όμως
αφού
, και επειδή το τριώνυμο έχει το 
και ρίζες
, θα είναι θετικό αν 
Επομένως ορίζεται η συνάρτηση
με τύπο
.
Είναι :
με
και
με 
Η συνάρτηση
ορίζεται αν και μόνο αν το σύνολο
Όμως

αφού
, και επειδή το τριώνυμο έχει το 
και ρίζες
, θα είναι θετικό αν 
Επομένως ορίζεται η συνάρτηση
με τύπο
.Kαλαθάκης Γιώργης
- exdx
- Επιμελητής
- Δημοσιεύσεις: 1789
- Εγγραφή: Κυρ Δεκ 21, 2008 6:00 pm
- Τοποθεσία: Ηράκλειο Κρήτης
- Επικοινωνία:
Re: Μαθηματικά προσανατολισμού 2017
Γ3.
Το πρόσημο του παρονομαστή του ορίου μπορεί να αιτιολογηθεί και με την κυρτότητα της
(πάνω από την εφαπτομένη )
Το πρόσημο του παρονομαστή του ορίου μπορεί να αιτιολογηθεί και με την κυρτότητα της
(πάνω από την εφαπτομένη )
Kαλαθάκης Γιώργης
Re: Μαθηματικά προσανατολισμού 2017
Καλησπέρα,
έδινα σήμερα και τα θέματα μου φάνηκαν αρκετά πρωτότυπα μακριά από συνηθισμένες μεθοδολογίες ήδη από το Θέμα Α (!). Τα έγραψα όλα αλλά στο Δ έβαλα
. Μετά την έβγαλα φθίνουσα εκεί αλλά παντού βλέπω ακροβατικά για να βγάλουν άλλη παράγωγο... Μάλλον το
δεν ορίζεται παντού (γιατί όμως;). Γνωρίζει κανείς για ποιο λόγο γίνεται και πόσο περίπου θα μου κόψουν;
έδινα σήμερα και τα θέματα μου φάνηκαν αρκετά πρωτότυπα μακριά από συνηθισμένες μεθοδολογίες ήδη από το Θέμα Α (!). Τα έγραψα όλα αλλά στο Δ έβαλα
. Μετά την έβγαλα φθίνουσα εκεί αλλά παντού βλέπω ακροβατικά για να βγάλουν άλλη παράγωγο... Μάλλον το
δεν ορίζεται παντού (γιατί όμως;). Γνωρίζει κανείς για ποιο λόγο γίνεται και πόσο περίπου θα μου κόψουν;Re: Μαθηματικά προσανατολισμού 2017
Δες το σχολικό βιβλίο της Άλγεβρας Α' λυκείου.manousos έγραψε:... Μάλλον τοδεν ορίζεται παντού (γιατί όμως;). Γνωρίζει κανείς για ποιο λόγο γίνεται ...
Αναλυτικό σχόλιο υπάρχει στο forum εδώ κι εδώ.
Φιλικά,
Αχιλλέας
τελευταία επεξεργασία από achilleas σε Παρ Ιουν 09, 2017 2:15 pm, έχει επεξεργασθεί 2 φορές συνολικά.
Re: Μαθηματικά προσανατολισμού 2017
Μια ιδέα για την συνάρτηση του 4, Ασκηση 9 Β ομάδα παραγραφος 2.3
και απο το λυσάρι
και απο το λυσάρι
Μέλη σε σύνδεση
Μέλη σε αυτήν τη Δ. Συζήτηση: Δεν υπάρχουν εγγεγραμμένα μέλη και 2 επισκέπτες
